安博网页版
连云港市工投安博(中国)官方青口投资有限公司
连云港市工投安博(中国)官方台北投资有限公司
连云港市工投安博(中国)官方徐圩(台南)投资有限公司
连云港市工投安博(中国)官方灌西投资(日晒制盐)有限公司
江苏金桥制盐有限公司
连云港纤维新材料研究院有限公司
连云港神特新材料有限公司
连云港市格斯达融资担保有限公司
连云港市工投安博(中国)官方供电工程分公司
江苏省金桥房地产开发有限公司
连云港江山神丝新材料有限公司
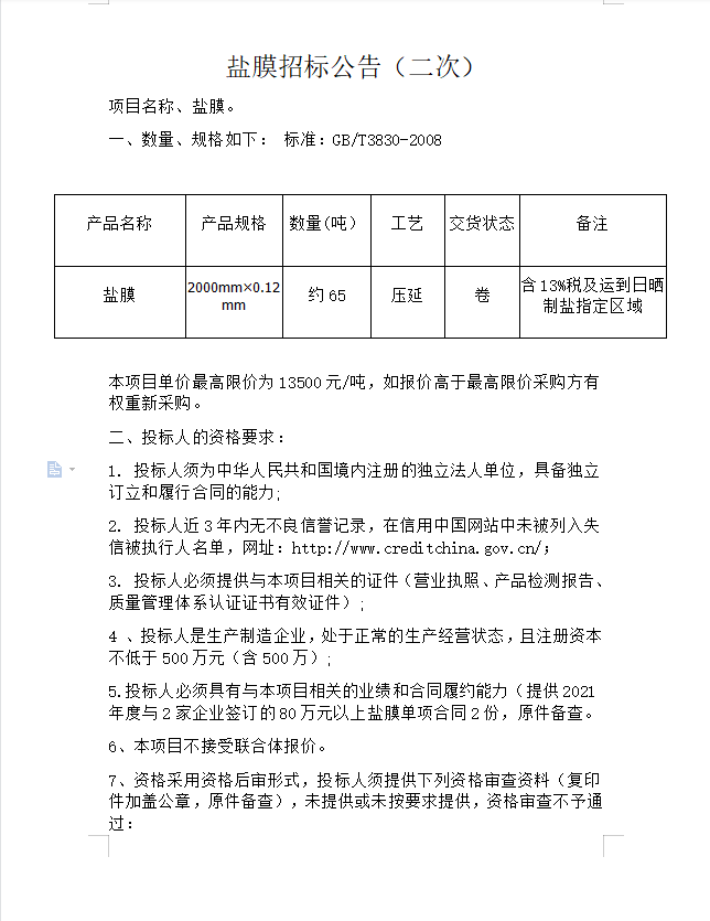
盐膜招标文件(7-19).docx