您当前的位置:首页 新闻资讯 通知公告

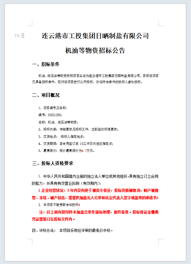
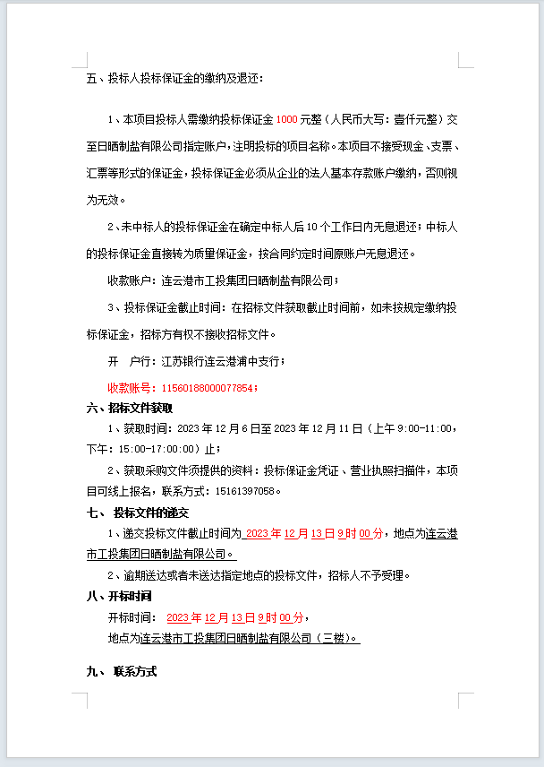
连云港市工投安博(中国)官方日晒制盐有限公司机油等物资招标公告

发布时间:2023-12-06 阅读量: